Your search for ‘bacteria
’has 570 results
SEARCH RESULTS
Society
Last week, Denise was admitted to an unnamed hospital after battling a "virulent form of meningitis," according to a post by Tracey on Instagram.
Society
The airstrike was carried out by the CIA in the Afghan capital Kabul on Sunday.
Society
This year, two cases of brain-eating amoeba were reported in the US. One patient died a month back while another is currently hospitalised in Florida.
Health
World's leading chocolate producer Barry Callebaut main factory in Wieze has halted production activities due to the discovery of Salmonella bacteria.
Science
Scientists have made a surprising discovery of a bacterium that is almost 50 times larger than more bacterial species and is visible to the naked eye.
Society
Bill Gates was also blamed for the Baby formula shortage in the U.S.
Health
A small drug trial on rectal cancer patients found that there was a complete remission of cancer the researchers were praised by the medical industry.
Society
Tandra Bowser-Williams, a 49-year-old corrections captain at Rikers Island, suffered a massive stroke after receiving a fat transfer surgery from plastic surgeon, Dr. Hector Cabral.
Science
This mechanism is considered a major breakthrough in DNA research as it allows editing of multiple DNA sites in one go.
Society
In June 2020, Breakthrough Energy ventures, a firm founded by the Microsoft co-founder to fund and support innovations, invested in BIOMILQ.
Crime
Russian officials believe Ukraine continuing with its torture on the pro-Russian population by taking help of biochemicals.
Health
The study was conducted with computerized cognitive tests that analyzed mental faculties along with PTSD, anxiety.
Society
A video on Facebook suggested that the US had hired Nazi virologist Erich Traub to help he US forces to make bioweapons. Here's a fact check.
Science
UK scientists discovered five species of bacteria linked with aggressive prostate cancer which could help in its treatment
Health
A New England teen who consumed leftover noodles had his fingers and legs amputated.
Health
FDA on Thursday asked buyers to avoid Similac, Alimentum, and EleCare baby formulas.
Science
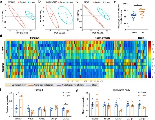
Recently, a study showed that a gut bacteria named Lactobacillus Apis boosts memory and cognitive ability in bumblebees.
Human Rights
Walmart issued a product recall for an air freshener spray last week after a 'rare and dangerous' bacteria was found in its ingredients.
Health
Donovanosis is mostly spread through vaginal or anal sex, although it can sometimes spread during oral sex. The infection leads to thick sores on the genital region and can progressively damage body tissue.
Life & Style
Sadi Turaev said Wummly has several great strengths. A major one being market specialization as the company will be serving smaller but viable markets, helping businesses grow.