


The Human Touch: Leveraging AI with Passion and Expertise

How Deep Learning is Revolutionizing the US IT Industry

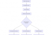
How to Streamline Business Case Approvals Using Power Apps & Automation
Apr 25, 2025
By Karcy Noonan

Building the Future: Q&A with Pavel Sheynkman Pavel Sheynkman on Generative AI, Cloud Innovation, and Preparing the Workforce of Tomorrow
Apr 25, 2025
By Gerome Alvarez

The Future of Federated Learning: Data Privacy in Decentralized AI Model Training

Privacy Meets Personalization: Ganesh Vadlakonda's Work in Federated Learning & GenAI

Scaling Distributed Systems: Shaping the Future of Cloud Infrastructure
Jul 17, 2021
By Karcy Noonan

AI at the Edge: Combining ASIC Design and Low-Power Techniques

How to Maximize Efficiency by Selecting the Right Investment Software
Apr 3, 2025
By IBT Desk

How AI Powered Traditional Craftsmanship is Transforming Jewellery Design

Bridging Complexity and Innovation: Lessons from an IT Architect on Designing for the Future

Transforming Financial Strategies with BI: How Real-Time Analytics is Shaping Decision-Making

Asean Telecoms In 2025: The Year Ahead
Mar 29, 2025
By Anurag Gaur
